地方动态 | 广东省人民政府办公厅关于印发广东省加快数字社会高质量建设实施意见的通知

  • 2026.02.05
  • 来源:广东省人民政府
  • [ 打印 ]
广东省人民政府办公厅关于印发广东省
加快数字社会高质量建设实施意见的通知
粤办函〔2026〕12号
各地级以上市人民政府,省政府各部门、各直属机构:
  经省人民政府同意,现将《广东省加快数字社会高质量建设实施意见》印发给你们,请认真贯彻落实。实施过程中遇到的问题,请径向省政务服务和数据管理局反映。
广东省人民政府办公厅
2026年1月23日
广东省加快数字社会高质量建设实施意见
  为贯彻落实党中央、国务院关于建设网络强国、数字中国的战略部署,高质量建设具有广东特色的数字社会,现提出以下意见。
  一、总体要求
  以习近平新时代中国特色社会主义思想为指导,全面贯彻党的二十大和二十届二中、三中、四中全会精神,深入贯彻习近平总书记对广东系列重要讲话和重要指示批示精神,坚持人民至上,以增强人民群众在数字化发展中的获得感、幸福感为出发点,充分发挥技术和文化对数字社会高质量发展的驱动作用,推动社会运转方式和组织结构的数字化转型,促进数字化发展普惠、数字化思维普及、数字化素养普适,构建数字社会新形态。到2027年,社会数字化底座更加坚实,适数化规则更加健全,新一代智能终端、智能体等在社会服务、生活和治理中应用普及率显著提升,消费潜力充分释放。到2030年,数智技术与社会发展紧密交织,形成普惠包容、智慧便捷,既富有岭南特色、厚植中华文脉,又引领时代发展潮流的广东数字社会发展新范式。
  二、创新场景应用,构建数字社会运转新方式
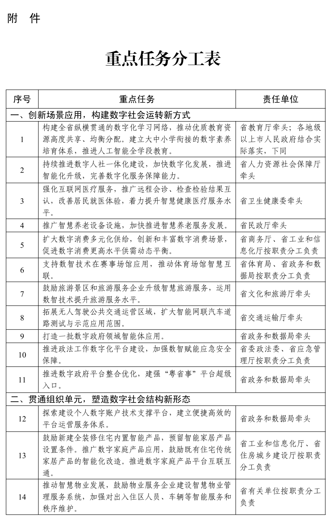
  (一)升级普惠便捷的数字公共服务。构建全省纵横贯通的数字化学习网络,推动优质教育资源高度共享、均衡分配。建立大中小学衔接的数字素养培育体系,推进人工智能全学段教育。持续推进数字人社一体化建设,加快数字化发展,推进智能化升级,完善数字化服务保障能力。强化互联网医疗服务,推广远程会诊、检查检验结果互认,改善居民就医体验,着力提升智慧健康医疗服务水平。推广智慧养老设备设施,加快推进智慧养老服务发展。完善托育机构智能化管理,拓展智慧托育信息系统应用场景。加快建设数字民政,加强数智技术与社会救助、优抚安置、社会福利等方面深度融合。
  (二)完善美好智能的数字生活服务。扩大数字消费多元化供给,创新和丰富数字消费场景,促进数字消费更高水平供需动态平衡。推进民生服务数字化新模式、新业态健康发展,构建社区智慧物流网络、新能源设施终端等数字生活“新基建”。支持数智技术在赛事场馆应用,推动体育场馆智慧互联。鼓励旅游景区和旅游服务企业升级智慧旅游服务,运用数智技术提升旅游服务水平。拓展无人驾驶公共交通运营区域,扩大智能网联汽车道路测试与示范应用范围,鼓励导航、网约车、智慧停车等数字交通服务平台提供智慧融合交通服务。
  (三)提升精准韧性的数字治理能力。推进政府部门核心业务数据化,探索数据导向、智能辅助的精准施策和科学治理。推进“一表通”改革,深化“块数据”应用,推动多维度数据融通。探索韧性智治新模式,打造一批数字政府领域智能体应用,推进政法工作数字化平台建设,加强数智赋能应急安全保障。推进数字政府平台整合优化,建强“粤省事”平台超级入口。深化政务服务改革,推动政务服务由供给导向向需求导向转变,实现广东政务服务最好目标。
  三、贯通组织单元,塑造数字社会结构新形态
  (四)打造融贯虚实的个人数字账户。探索建设个人数字账户技术支撑平台,建立便捷高效的平台运营服务体系。构建个人数字账户,整合个人在政务服务、公共服务、社会事务等领域的身份认证、数据归集、服务申办、权益管理等功能。引导群众建立适数认知能力和思维模式,加强个人数据管理、隐私保护,依法行使个人数据权利,促进个人数据合规应用。
  (五)打造智慧便捷的数字家庭。鼓励新建全装修住宅内置智能产品,预留智能家居产品设置条件。推广数字家庭产品应用,鼓励既有住宅传统家居产品的智能化改造。鼓励聚焦老人、儿童等人群需求,研发适老化、适幼化智能家居和服务机器人等智能产品。推进数字家庭产品平台互联互通。
  (六)打造数智孪生的居住社区。推动数智社区平台建设,推进住区公共设施数字化、网络化、智能化改造与管理。支持有条件的地区建设高品质数字孪生住区,提升住区数字化管理服务水平。推动智慧物业发展,鼓励物业服务企业建设智慧物业管理服务系统,加强对出入住区人员、车辆等智能服务和秩序维护。
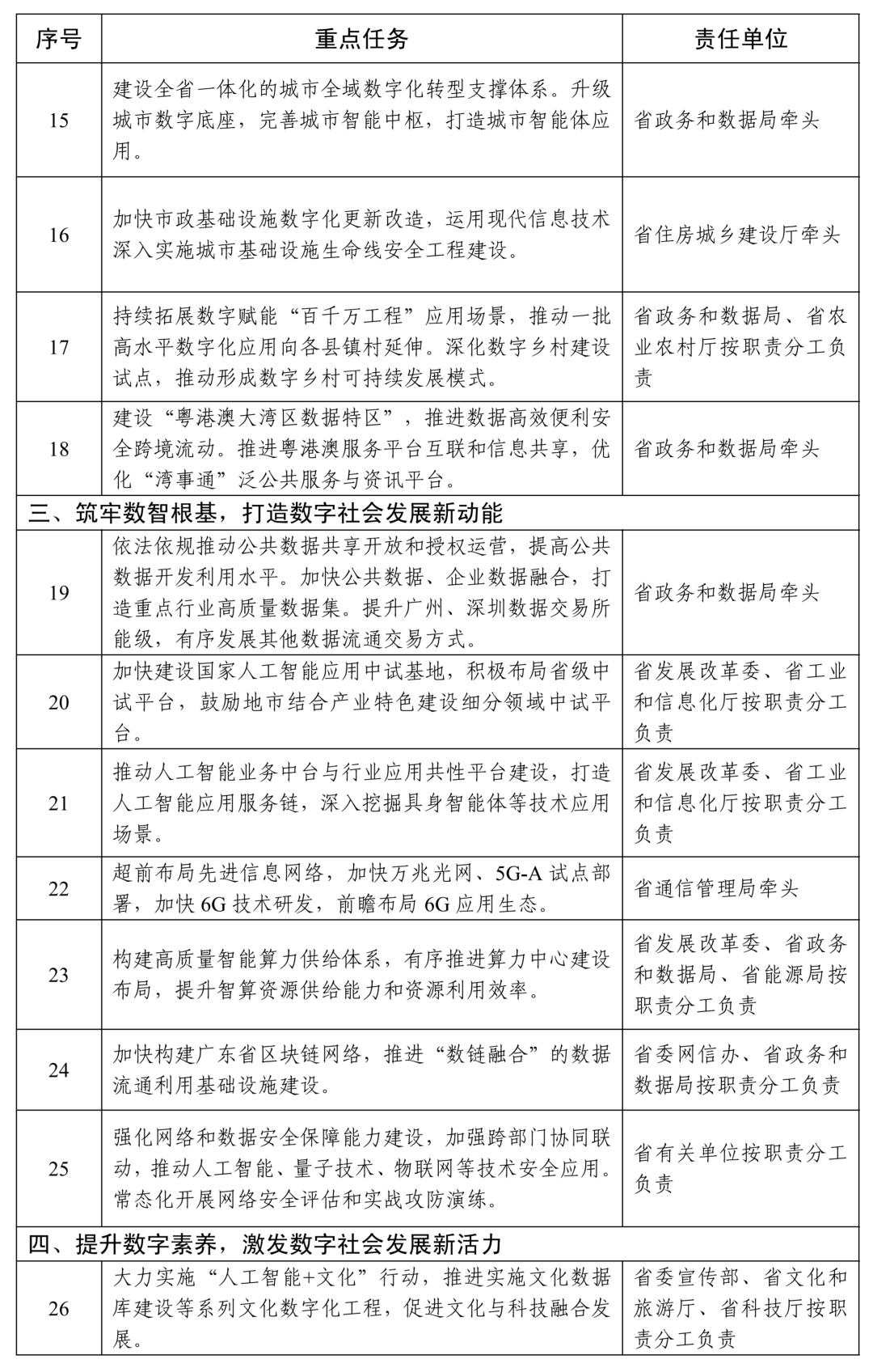
  (七)打造融合发展的数字城乡。建设全省一体化的城市全域数字化转型支撑体系,强化横向协同和纵向联动。推动城市适数化改革创新,完善城市数据资源运营、设施运营、服务运营生态体系。升级城市数字底座,完善城市智能中枢,打造城市智能体应用。加快市政基础设施数字化更新改造,有序实施城市泛在感知工程,运用现代信息技术深入实施城市基础设施生命线安全工程建设。持续拓展数字赋能“百千万工程”应用场景,推动一批高水平数字化应用向各县镇村延伸。深化数字乡村建设试点,推动形成数字乡村可持续发展模式。
  (八)打造开放创新的数字湾区。加速数字湾区一体化进程,建设“粤港澳大湾区数据特区”,推进数据高效便利安全跨境流动。加强数字基础设施联通,共建粤港澳大湾区智慧城市群。促进粤港澳数字经济协作,打造大湾区重点数字产业集群。加强养老、医疗、交通、生态环境等多领域数字化合作,推进数据资源融合应用场景创新。推进粤港澳服务平台互联和信息共享,优化“湾事通”泛公共服务与资讯平台。
  四、筑牢数智根基,打造数字社会发展新动能
  (九)打造高质量数据资源体系。加强公共数据治理,依法依规推动公共数据共享开放和授权运营,提高公共数据开发利用水平。引导企业加强数据分类分级管理和开发利用,支持企业加快数字化转型。加快公共数据、企业数据融合,打造重点行业高质量数据集。提升广州、深圳数据交易所能级,有序发展其他数据流通交易方式。
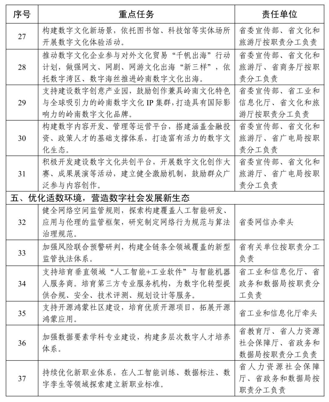
  (十)强化人工智能应用基础。统筹布局可信计算平台、数字身份认证等支撑系统建设。加快建设国家人工智能应用中试基地,积极布局省级中试平台,鼓励地市结合产业特色建设细分领域中试平台。推动人工智能业务中台与行业应用共性平台建设,打造人工智能应用服务链,深入挖掘具身智能体等技术应用场景。
  (十一)夯实数字基础设施底座。超前布局先进信息网络,加快万兆光网、5G-A试点部署,加快6G技术研发,前瞻布局6G应用生态。构建高质量智能算力供给体系,有序推进算力中心建设布局,提升智算资源供给能力和资源利用效率。加快构建广东省区块链网络,推进“数链融合”的数据流通利用基础设施建设。科学布局智能化物联感知网络,打造空天地海一体物联感知体系。
  (十二)巩固安全可信防护屏障。强化网络和数据安全保障能力建设,加强跨部门协同联动,推动人工智能、量子技术、物联网等技术安全应用。常态化开展网络安全评估和实战攻防演练,不断提升网络安全应急响应能力和数字风险防范能力。
  五、提升数字素养,激发数字社会发展新活力
  (十三)丰富数字文化资源供给。推进传统文化数字化,活化传承岭南文脉,推动岭南文化在数字化转型中实现创造性转化、创新性发展。建设岭南数字文化资源体系,大力实施“人工智能+文化”行动,推进实施文化数据库建设等系列文化数字化工程,促进文化与科技融合发展。
  (十四)加强数字文化传播推广。构建数字文化新场景,依托图书馆、科技馆等实体场所开展数字文化体验活动。建设数字文化宣传网络,探索培养数字志愿者队伍,推动优质数字文化进企业、进农村、进社区、进学校、进家庭,支持侨乡文化资源富集地区开展侨文化数字化创意与传播。推动数字文化企业参与对外文化贸易“千帆出海”行动计划,做强网文、网剧、网游文化出海“新三样”,依托数字湾区、数字海丝推进岭南数字文化出海。
  (十五)加快数字文化业态培育。支持建设数字创意产业园,鼓励创作兼具岭南文化特色与全球吸引力的岭南数字文化IP集群,打造具有国际影响力的岭南数字文化品牌。壮大影视动漫、游戏电竞、网络视听等优势业态,拓展云直播、云音乐、云演艺、云游戏、云旅游、云会展等新业态。构建数字内容开发、管理等运营平台,搭建涵盖金融投资、政策人才的基础支撑体系,打造富有活力的数字文化生态。积极开发建设数字文化共创平台,开展数字文化创作大赛、成果展演等活动,建立健全激励机制,鼓励群众广泛参与内容创作。
  六、优化适数环境,营造数字社会发展新生态
  (十六)构建数字社会协同管理新规则。健全网络空间监管规则,探索构建覆盖人工智能研发、应用与伦理的监管框架,研究制定网络行为规范与算法治理规范。建立完善政府、行业组织、平台企业、消费者共同参与的协同治理机制,加强风险联合预警研判,构建全链条全领域覆盖的新型监管执法体系。引导与促进行业协会依法自律、健康发展。
  (十七)壮大数字技术应用服务新业态。加快人工智能技术应用服务,培育一批深入行业应用的人工智能应用服务商,支持培育垂直领域“人工智能+工业软件”与智能机器人服务商。支持开源鸿蒙社区建设,培育优质开源项目,拓展开源鸿蒙应用。培育第三方专业服务机构,为数字化转型提供合规、安全、技术评测、规划设计等服务。
  (十八)打造素质过硬的数字人才队伍。加强数据要素学科专业建设,构建多层次数字人才培养体系。持续优化新职业体系,在人工智能训练、数据标注、数字孪生等领域探索建立新职业标准。积极引进高端、复合型数字人才,探索建立人才流动机制,鼓励通过项目合作、共建平台等方式,推动欠发达地区人才资源的可持续支撑,实现区域人才均衡化协同发展。
  七、保障措施
  发挥数字广东建设领导小组机制作用,加强数字社会建设统筹协调,探索开展数字社会发展监测。探索数字社会共建机制和长效运营模式,加速政产学研深度融合,鼓励和引导全民主动参与、群策群力,推动数字社会高效自组织与自运转。强化财政资金与社会资本的协同联动,引导各类社会资本投入,推动金融机构持续加大对数字化重点领域的信贷投放与融资支持。探索建立场景创新孵化机制,强化多元应用场景的培育与开放。积极打造高水平对外交流合作平台,构建数字开放合作新格局。
  附件:重点任务分工表


附件: