地方动态 | 天津市数据局发布天津市首批公共数据“跑起来”示范场景清单

  • 2025.12.28
  • 来源:天津市数据局
  • [ 打印 ]
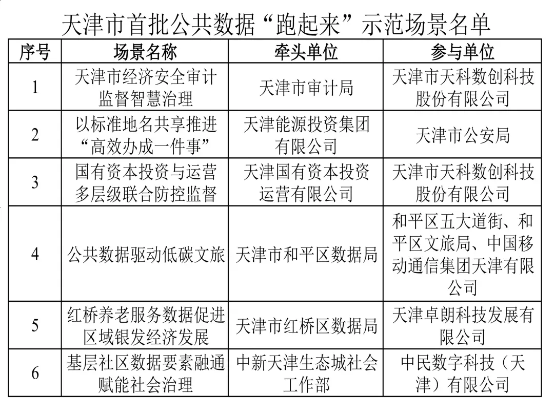
  为贯彻落实《中共中央办公厅 国务院办公厅关于加快公共数据资源开发利用的意见》和国家数据局《公共数据“跑起来”示范场景建设工作方案》要求,按照市委、市政府工作部署,进一步推进公共数据资源开发利用,市数据局开展了市级公共数据“跑起来”示范场景征集工作,遴选确定首批6个市级公共数据“跑起来”示范场景。
  下一步,市数据局将会同相关部门推动示范场景建设工作高质量、可持续开展,充分发挥牵引带动作用,形成可感可及的成效。

附件: